共同通信PRワイヤー KYODO NEWS PR WIRE
アルツハイマー病において成体神経新生が減少するメカニズムに新たな知見
早稲田大学
2025年12月12日
早稲田大学
アルツハイマー病において成体神経新生が減少するメカニズムに新たな知見 ~モデルマウスを用いた研究で明らかにになった、BMPシグナルの上昇と性差の関連~
詳細は早稲田大学HPをご覧ください
【表:https://kyodonewsprwire.jp/prwfile/release/M102172/202512110824/_prw_PT1fl_016Nw5wJ.png】
認知機能が低下し、社会生活に支障をきたす認知症は、脳の加齢が大きな原因で、人口の高齢化とともに、その患者数の増加が大きな社会問題となっています。中でもアルツハイマー病が原因として一番多く、アルツハイマー病の病態については不明な点が多いものの、罹患率は女性で多いことが知られており、女性ホルモンとの関連が示唆されています。
脳で新しく神経細胞が作られる成体神経新生において、海馬における成体神経新生は記憶と関連しており、その制御メカニズムの研究が行なわれてきました。加齢とともに、記憶が低下することや、制御の仕組みとしてBMPシグナルが関与していることが知られています。
早稲田大学 理工学術院 大島登志男(おおしまとしお)教授らの研究グループでは、アルツハイマー病モデルマウスAPPNL-G-Fマウスにおける性差に着目した研究を行ない、女性ホルモンが関連して、BMPシグナルの上昇が起こり、記憶に関係する成体神経新生が抑制されていることを明らかにました。
本研究成果は2025年12月12日に「Biology of Sex Differences」に公開されました。
キーワード:
アルツハイマー病、アルツハイマー病モデルマウス APPNL-G-F、成体神経新生、BMPシグナル、性差、定量PCR、エストロジェン
(1)これまでの研究で分かっていたこと
加齢とともに海馬におけるBMPシグナルの上昇が起き、成体神経新生の低下との関連が示唆されており、さらに、アルツハイマー病患者脳ではBMPシグナルの上昇と成体神経新生の低下が関連することは分っていました。しかし、BMPシグナルと成体神経新生の関係について、性差に着目した研究はこれまで行われておりませんでした。疫学的にアルツハイマー病は女性で罹患率が高いことは分っていますが、その原因として女性ホルモンの関与が示唆されているものの、明らかになっていません。性差に着目することで、アルツハイマー病の病態解明につながる可能性があります。
(2)新たに実現しようとしたこと、明らかになったこと
本研究では、共著者の一人である西道元理研チームリ―ダーらが開発したアルツハイマー病モデルマウス※1のAPPNL-G-Fマウスを用いて研究を行いました。APPNL-G-Fマウスは、ヒト化したAPP(アミロイド前駆体タンパク質)遺伝子にSwedish変異,Iberian変異,Arctic変異(遺伝性アルツハイマー病の遺伝子変異)をノックイン法により導入した遺伝子組換えマウスで、2~3カ月でアルツハイマー病に特徴的なアミロイド病理が出現します。本研究で解析を行なった6カ月齢では顕著なアミロイド病理が見られました。実験により以下の結果が得られました。
1.海馬において、BMP4,5,6遺伝子の発現が野生型に比べ♀優位にAPPNL-G-Fマウスで上昇していた。
2. 海馬歯状回における神経幹細胞増殖を細胞増殖のマーカーのPCNAを用いて調べた。その結果、野生型に比べ♀優位にAPPNL-G-Fマウスで低下していた。
3. Aペプチドを野生型マウスの脳室内へ注入すると、BMP遺伝子発現の上昇と海馬歯状回の神経新生の低下が認められた。
4. BMP阻害剤により♀APPNL-G-Fマウスで低下していた神経新生が回復した。
5. 培養細胞Neuro2aの培養液にエストロジェンを添加することで、Neuro2a細胞のBMP遺伝子発現が上昇した。
以上の結果から、♀優位なBMP遺伝子発現の上昇がAPPNL-G-Fマウスの海馬で認められ、♀で優位な成体神経新生の海馬歯状回での低下があり、BMP阻害剤で回復したことから、BMPシグナルの上昇が成体神経新生を抑制している可能性が示唆され、女性ホルモンのエストロジェンがBMP遺伝子の発現上昇に関連することが、培養細胞の実験から示唆されました。
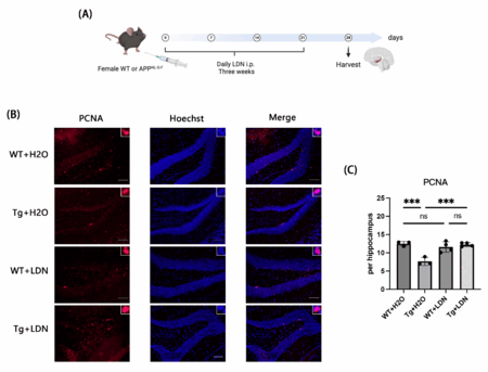
【画像:https://kyodonewsprwire.jp/img/202512110824-O2-9P6o75rP】 図1 主なBMP遺伝子発現のTg-female(APPNL-G-F♀)での上昇 6月齢の海馬におけるBMP4-6の遺伝子発現を定量PCR法で調べたところ、WT(野生型)に比べ、Tg(APPNL-G-F)で遺伝子発現が上昇しており、その傾向は♀で顕著だった。 【画像:https://kyodonewsprwire.jp/img/202512110824-O3-V45LkRY4】 図2 BMP阻害剤(LDN)を用いてBNPシグナル阻害を行なった結果
3週間BMP阻害剤を与えた1週間後に(A)、成体神経新生を調べた(B)。増殖細胞のマーカーのPCNA陽性細胞数がBMP阻害剤投与によりTg(APPNL-G-F)でWT(野生型)に比べ、同程度に回復することが分かった(C)。
(3)研究の波及効果や社会的影響
まだ不明な点が多いアルツハイマー病の病態を、性差という観点から行なった研究成果です。
(4)課題、今後の展望
本研究でBMP阻害剤が成体神経新生を改善することを示しましたが、マウスの学習・記憶などに対しての具体的効果を検討することが必要となります。また、アルツハイマー病はアミロイドベータに対する抗体医薬が臨床で使用され始めているが、病気の進行を緩めるところで止めるところには至っておらず、更なる病態解明が必要です。今回、研究に用いたAPPNL-G-Fマウスは、早期にアミロイド病理が再現出来るモデルマウスであり、APPNL-G-Fマウスで得られた知見はアルツハイマー病患者脳でも起きている可能性が高いことから、同マウスを活用した今後の更なる研究が期待されます。
(5)研究者のコメント
本研究チームでは、ヒト疾患の病態解明や治療法の開発を目指しています。今回、人口の高齢化に伴い、大きな社会問題になっている認知症の病態解明に関する研究で新たな知見を得ることが出来ましたが、これは今後の研究に向けた一歩目であり、今後さらに研究を発展させていきたいと考えています。
(6)用語解説
※1 アルツハイマー病モデルマウス
家族性アルツハイマー病家系の遺伝子変異をもつAPPを過剰発現させ、アミロイド病理を再現したモデルマウスが開発されてきたが、過剰発現がもたらす副次的な効果があった。その問題を解決したのがAPPNL-G-Fマウスである。
※2 成体神経新生
成体脳で新しく神経細胞が神経幹細胞から作られる現象で、神経幹細胞の増殖と分化の2つのプロセスがあり、それぞれに関わる分子やシグナル系の研究が行なわれている。海馬歯状回における成体神経新生が妨げられると、学習や記憶が妨げられる。
※3 BMPシグナル
骨形成タンパク質(Bone Morphogenetic Protein)が細胞の受容体に結合して、細胞内でシグナルを伝達する経路です。このシグナル伝達は、発生初期の細胞の分化や、骨、血管、顔面、神経などの形成、維持に重要な役割を果たす。
(7)論文情報
雑誌名:Biology of Sex Differences
論文名:Sex-related upregulation of bone morphogenetic protein signaling inhibits adult neurogenesis in APP NL-G-F Alzheimer's disease model mice
執筆者名(所属機関名):Xingyu Su(早稲田大学), Rina Takayanagi(早稲田大学), Hiroki Maeda(早稲田大学), Toshio Ohshima(早稲田大学)*、Takaomi C Saido(理化学研究所)
掲載日時:2025年12月12日
掲載URL:https://doi.org/10.1186/s13293-025-00799-0
DOI: https://doi.org/10.1186/s13293-025-00799-0
*:責任著者
(8)研究助成
研究費名:科学研究費 基盤研究(C) 課題番号:22K06464
研究課題名:CRMP2リン酸化の神経回路形成および神経再生への役割解明とその応用
研究代表者名(所属機関名):大島 登志男(早稲田大学)
研究費名:早稲田大学特定課題研究
研究課題名:2024年度 アルツハイマー病モデルマウスにおける遺伝子発現変動の解析
2025年度 性差と腸内細菌に着目したモデルマウスを用いたアルツハイマー病研究
研究代表者名(所属機関名):大島 登志男(早稲田大学)



プレスリリースURL
https://kyodonewsprwire.jp/release/202512110824
本プレスリリースは発表元が入力した原稿をそのまま掲載しております。詳細は上記URLを参照下さい。また、プレスリリースへのお問い合わせは発表元に直接お願いいたします。